AFA Documentation
Breadcrumbs

Temperature Effects

Introduction

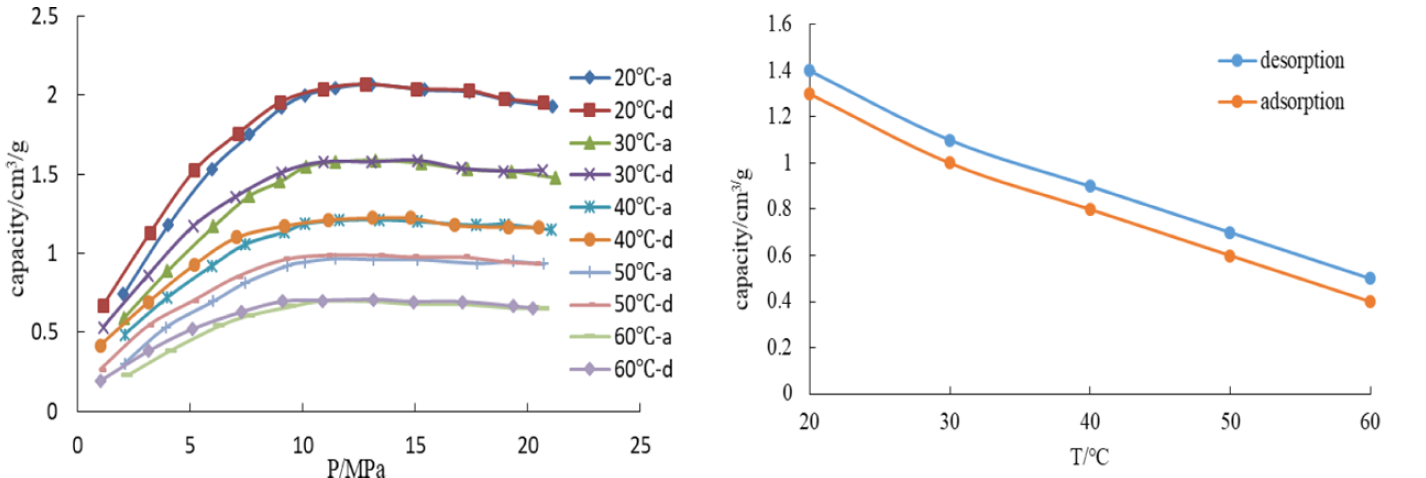
The sorption isotherm is strongly affected by changes in temperature for a given coal sample.

Theory indicates that the Langmuir storage capacity (VL) is unaffected by temperature as the total number of storage sites is insensitive to changes in temperature. However, the value of the Langmuir pressure (PL) is heavily affected by changes in temperature.

An increase in temperature will decrease the amount of gas stored. According to Thakur (2017), the gas content of a CSG system reduces by 0.8% for each degree Celsius increase. Seidle (XXX) says that the curvature of the isotherm all changes with temperature - becoming more concave as the coal heats up.

image-20230513-053315.png
Impact of temperature on Adsorption Isotherm

NOTE: In the above graphic “a“ represents adsorption isotherm, while “d“ represents desorption isotherm. There can be hysterias effects.

References:

  • Arrey, Efundem Ndipanquang, Impact of Langmuir isotherm on production behavior of CBM reservoirs, 2004, West Virginia University

  • Thakur, P., Advanced Reservoir and Production Engineering for CoalBed Methane , Elsevier, 2017